Hire HubSpot Developer: When, Why, and How to Choose the Right Expert
By Akash Patel
·
📅 Published: February 9, 2026
·
🔄 Updated: February 10, 2026
·
⏱ 15 min read
Every growing business reaches the same inflection point with HubSpot: the platform that once seemed limitless now feels constraining. Marketing workflows that worked for 1,000 contacts break at 50,000. The app marketplace integration doesn’t quite sync the right data fields. The website template can’t support the custom product configurator the business needs. Sales operations require tracking relationships that don’t fit into standard CRM objects.
This is the HubSpot Complexity Threshold—the moment when out-of-the-box functionality no longer serves sophisticated business requirements. Standard features become limitations. Pre-built solutions become obstacles. The platform that promised to consolidate the tech stack now threatens to fragment it.
The solution isn’t replacing HubSpot—it’s unlocking its true potential through custom development. Organizations that hire HubSpot developers with specialized expertise transform HubSpot from a marketing automation tool into a comprehensive revenue operating system. They build custom CRM architectures that mirror actual business models, create API integrations that eliminate data silos, and develop modular CMS frameworks that scale with growth.
This guide addresses three critical questions for decision-makers: When does the business need to hire a HubSpot developer? Why is strategic custom development a competitive advantage? How can organizations identify and select the right development partner? For those already exploring options, understanding the value of hiring dedicated HubSpot developers provides crucial context for making informed decisions.
When Do You Need to Hire a HubSpot Developer?
Signs Your Business Has Outgrown Standard HubSpot Features
The transition from standard HubSpot user to requiring HubSpot custom development isn’t always obvious. It typically manifests as cumulative friction—small workarounds that compound into operational inefficiency, data integrity issues, and missed revenue opportunities.
Complex Integrations: Beyond the App Marketplace
HubSpot’s marketplace offers hundreds of pre-built integrations, but they operate within significant constraints. Standard connectors typically support simple, unidirectional data sync with limited field mapping and no custom business logic. When operational requirements exceed these capabilities, custom API development becomes essential.
Scenarios requiring custom HubSpot API integration:
- ERP synchronization with complex business rules: Manufacturing companies need bidirectional sync between NetSuite and HubSpot, where inventory levels trigger marketing automation, production schedules influence sales forecasts, and financial data flows into custom reporting dashboards
- Legacy system modernization: Organizations with decades-old customer databases require custom migration logic that preserves historical data relationships while transforming schemas to fit HubSpot’s architecture.
- Multi-platform e-commerce orchestration: Businesses selling across Shopify, Amazon, and custom platforms need unified customer profiles in HubSpot with real-time order status, lifetime value calculations, and coordinated marketing across channels
Financial services compliance: Banks and fintech companies require custom integrations that maintain audit trails, enforce data retention policies, and ensure PII handling meets regulatory standards.

Custom CRM Objects and Properties: Tailoring HubSpot to Your Business Logic
Standard CRM objects—Contacts, Companies, Deals, Tickets—work brilliantly for linear sales processes. But businesses with complex operational models quickly encounter limitations. Custom objects enable HubSpot CRM customization that reflects actual business processes rather than forcing workflows into predefined structures.
Use cases demanding custom object architecture:
- Subscription management: SaaS companies tracking multiple product instances per customer, each with independent billing cycles, feature tiers, usage metrics, and renewal probabilities
- Project-based services: Agencies managing projects with multiple stakeholders (internal team, client contacts, vendors), phase-based deliverables, and resource allocation tracking
- Asset management: Equipment leasing companies tracking physical assets, maintenance schedules, location history, and depreciation calculations associated with customer accounts
- Healthcare episode tracking: Medical practices managing patient care episodes across multiple providers, tracking treatments, outcomes, and insurance claims within the CRM.

Bespoke Website & Landing Page Functionality (CMS Hub)
Marketplace themes provide quick deployment but sacrifice flexibility. Organizations requiring HubSpot CMS development that supports sophisticated user experiences, complex personalization logic, or brand-specific design systems quickly outgrow template constraints.
Situations requiring custom CMS development:
- Dynamic product catalogs: E-commerce businesses displaying thousands of SKUs with real-time inventory, personalized recommendations based on CRM data, and custom filtering that standard modules can’t support.
- Member portals with gated content: Professional associations delivering role-based content access, membership tier benefits, and personalized learning paths integrated with CRM membership data.
- Multi-language, multi-region operations: Global companies needing sophisticated localization beyond HubSpot’s smart content—currency conversion, regional compliance messaging, and geo-specific offers.
- Interactive calculators and configurators: Financial services offering mortgage calculators, insurance quote tools, or investment planning interfaces that capture data into HubSpot workflows.

Why Strategic HubSpot Development is a Game-Changer
The ROI of Custom HubSpot Solutions
The financial case for hiring a HubSpot developer extends far beyond immediate feature requirements. Custom development delivers compound returns through operational efficiency, data-driven decision-making, and competitive differentiation that accumulates over years.
Eliminating Data Silos & Enhancing Data Integrity
Fragmented data is expensive. Marketing operates with incomplete customer information. Sales lacks visibility into support ticket history. Finance can’t correlate revenue with marketing attribution. Each disconnect represents lost efficiency and missed opportunity.
Custom HubSpot development establishes a single source of truth:
- Unified customer profiles: Every interaction—website visits, email engagement, support conversations, purchase history, product usage—aggregates into one comprehensive record accessible across teams.
- Real-time synchronization: Custom API integrations ensure data consistency across systems without manual exports, CSV uploads, or batch processes that introduce lag and errors.
- Automated data quality enforcement: Custom validation logic prevents duplicate records, standardizes data formats, and flags anomalies before they corrupt reporting
- Cross-functional reporting: Custom dashboards pull data from multiple HubSpot objects and external systems, enabling revenue operations teams to analyze customer journey metrics that span marketing, sales, and success.
Organizations implementing custom data integration architectures typically reduce data reconciliation time by 70-80% and improve forecast accuracy by 15-25%.
Automating Complex Workflows & Improving Operational Efficiency
Standard HubSpot workflows handle linear automation effectively: “When contact submits form, send email sequence.” But sophisticated business processes require conditional logic, external system interactions, and real-time processing that exceeds workflow builder capabilities.
Custom coded actions and serverless functions unlock advanced automation:
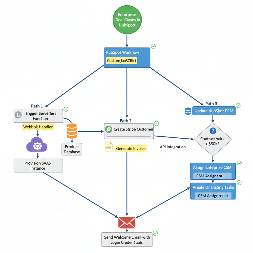
- Dynamic provisioning workflows: When a deal closes, serverless functions automatically create customer accounts in the product platform, generate license keys, provision resources, update billing systems, and trigger onboarding sequences—all within seconds.
- Intelligent routing with complex criteria: Support ticket routing based on customer tier, product expertise, current workload, SLA deadlines, and historical resolution success rates.
- Adaptive campaign orchestration: Marketing automation that adjusts messaging, channel mix, and timing based on real-time behavioral signals, predictive scoring, and external market conditions.
- Revenue recognition automation: Financial workflows that calculate revenue schedules, track milestone completion, trigger invoicing, and update accounting systems based on project progress.

Delivering Superior Customer Experiences
Customer expectations have evolved beyond mass email campaigns and generic website content. Modern buyers expect personalization, relevant recommendations, and seamless experiences across touchpoints. Custom HubSpot development enables this sophistication at scale.
Personalization beyond smart content:
- Real-time product recommendations: Website content that adapts based on CRM properties, past purchases, browsing behavior, and predictive models—showing enterprise features to high-value prospects and self-service options to SMB visitors.
- Custom portal experiences: Client dashboards displaying real-time project status, usage analytics, billing history, and support resources—all pulling data from HubSpot custom objects and external systems.
- Behavioral trigger campaigns: Marketing automation that responds to product usage patterns, support interactions, and engagement signals in ways standard workflows can’t detect.
- Omnichannel consistency: Ensuring messaging, offers, and data remain synchronized whether customers interact via website, email, mobile app, or sales conversations.
Companies implementing advanced personalization through custom HubSpot development see 20-35% increases in conversion rates and 15-25% improvements in customer lifetime value.
Future-Proofing Your Marketing & Sales Tech Stack
Technology decisions made today shape operational capabilities for years. HubSpot migration services to more flexible architectures prevent the painful platform switches that organizations face when they outgrow rigid systems.
Custom development provides long-term adaptability:
- Evolutionary architecture: Modular development enables incremental improvements without wholesale rebuilds—add new integrations, custom objects, or CMS modules as needs evolve.
- Vendor independence: Custom middleware reduces dependence on specific third-party tools—swap accounting systems, replace marketing tools, or adopt new technologies without disrupting HubSpot workflows.
- Acquisition scalability: Companies planning acquisitions need systems that accommodate new business units, product lines, and customer bases without architectural overhaul.
- Innovation enablement: Custom foundations make it easier to adopt emerging technologies—AI-driven lead scoring, conversational interfaces, or predictive analytics—as they mature.
The alternative—accepting platform limitations or building workarounds—creates technical debt that compounds over time, eventually forcing expensive migrations or constraining business growth.
How to Choose the Right HubSpot Development Partner
Finding Your Ideal HubSpot Development Expert
The decision to hire a HubSpot developer is strategic, not transactional. The right partner understands business objectives, not just technical specifications. They architect solutions that scale, not quick fixes that create new problems.
Key Skills and Technical Proficiencies to Look For
HubSpot development expertise requires a specialized skill set spanning HubSpot’s proprietary technologies, modern web development frameworks, and systems architecture. When evaluating candidates, assess both breadth and depth across these capabilities:
Core HubSpot Technologies:
- HubL templating language: Mastery of syntax, filters, functions, and advanced patterns for dynamic content generation, template inheritance, and performance optimization,
- HubSpot APIs: Deep familiarity with CRM API, CMS API, Marketing Events API, Conversations API, and understanding of rate limits, batch operations, and webhook implementations.
- Private Apps and OAuth: Ability to implement secure authentication, manage scopes appropriately, and follow security best practices for API key management.
- Custom objects and associations: Understanding of data modeling, relationship design, and the trade-offs between different association types.
Supporting Technical Skills:
- JavaScript (ES6+) and Node.js: Essential for serverless functions, custom modules, and API middleware development
- Modern CSS methodologies: BEM, CSS Grid, Flexbox for maintainable, responsive designs that don’t break across devices
- Version control (Git): Professional development workflow with branching strategies, code review processes, and deployment pipelines
- API architecture: RESTful design principles, GraphQL understanding, authentication patterns (OAuth 2.0, API keys, JWT), and error handling strategies
Business-Critical Competencies:
- Data architecture: Ability to model complex business processes, design scalable database structures, and ensure data integrity across systems
- Security and compliance: Understanding GDPR, CCPA, SOC 2 requirements, secure coding practices, and data encryption standards
- Performance optimization: Page load optimization, Core Web Vitals, JavaScript bundle management, and CDN configuration
- Testing and QA: Automated testing strategies, cross-browser compatibility verification, and regression testing protocols
Candidates should demonstrate these skills through portfolio work, technical assessments, or detailed discussions of past implementations. For insights into what distinguishes exceptional developers, review why hiring dedicated HubSpot developers delivers superior results.
Agency vs. Freelancer vs. In-house: Weighing Your Options
The right engagement model depends on project complexity, budget constraints, timeline requirements, and long-term support needs. Each option presents distinct advantages and trade-offs.
HubSpot Development Agency:
- Strengths: Comprehensive team with diverse expertise (developers, designers, strategists), established processes, ability to handle large-scale projects, ongoing support infrastructure, and accountability through formal contracts
- Considerations: Higher cost structure, potential for less direct communication with developers, may prioritize larger clients, onboarding time to understand business context
- Best for: Enterprise implementations, complex multi-phase projects, organizations without technical leadership, businesses requiring ongoing support and optimization
Dedicated Freelance Developer:
- Strengths: Specialized expertise, flexible engagement terms, direct communication, often lower hourly rates, ability to move quickly on focused projects
- Considerations: Limited bandwidth for large projects, potential availability conflicts, single point of failure if developer becomes unavailable, may lack supporting skills (design, strategy)
- Best for: Specific technical challenges, ongoing maintenance and updates, budget-conscious projects, businesses with clear technical requirements
In-house HubSpot Developer:
- Strengths: Deep business context understanding, immediate availability, long-term knowledge retention, ability to iterate quickly based on internal feedback
- Considerations: Recruitment challenges (HubSpot developers are specialized), salary and benefits costs, potential skill gaps if only one developer, lack of exposure to diverse implementations
- Best for: Large organizations with continuous development needs, businesses with unique IP concerns, companies building HubSpot-centric products
Many organizations adopt hybrid approaches: partnering with a HubSpot development company for major implementations while maintaining internal resources for ongoing optimization and support.

The Vetting Process: What to Ask and What to Review
Selecting the right HubSpot development partner requires rigorous evaluation beyond portfolio reviews. The vetting process should assess technical competency, business acumen, communication effectiveness, and cultural fit.
Essential evaluation criteria:
1. Portfolio Analysis and Technical Depth Request case studies demonstrating complexity similar to your requirements. Evaluate:
- Custom object implementations with clear business justification
- API integrations showing error handling, security considerations, and performance optimization
- CMS development showcasing modular architecture, responsive design, and loading performance
- Code samples (if appropriate) demonstrating clean, maintainable, well-documented work
2. Business Outcome Focus Strong developers understand business context, not just technical requirements. During discussions, assess whether they:
- Ask clarifying questions about business processes and goals
- Propose alternative approaches with cost-benefit analysis
- Identify potential complications or limitations before they become problems
- Frame solutions in terms of ROI, efficiency gains, or revenue impact rather than just features
3. Project Management and Communication Technical brilliance means nothing without reliable execution. Evaluate their approach to:
- Project scoping and estimation methodologies
- Communication cadence and reporting structure
- Milestone definition and progress tracking
- Change request management and scope control
- Testing protocols and quality assurance
4. HubSpot Ecosystem Understanding Beyond coding ability, effective developers understand HubSpot’s product roadmap, best practices, and ecosystem. Ask about:
- Experience with recent HubSpot updates and new features
- Participation in HubSpot developer community or certification programs
- Knowledge of when to use native features vs. custom development
- Understanding of HubSpot’s pricing implications for different approaches
5. Reference Checks and Client Testimonials Request references from clients with similar project complexity and business models. Ask references:
- How did the developer handle unexpected challenges or scope changes?
- What was the quality of deliverables upon initial completion vs. after revisions?
- How effective was communication during high-pressure moments?
- Would you engage them again for future projects?
Critical questions to ask during vetting:
- “Walk me through how you would approach our [specific integration/customization] requirement. What challenges do you anticipate?”
- “How do you balance custom development with leveraging HubSpot’s native features?”
- “Describe a HubSpot project that didn’t go as planned. What went wrong and how did you resolve it?”
- “What’s your approach to documentation, knowledge transfer, and ongoing maintainability?”
- “How do you stay current with HubSpot platform changes and emerging best practices?”
Organizations often benefit from engaging multiple candidates in paid discovery phases—small, scoped projects that reveal working style, communication effectiveness, and technical approach before committing to larger implementations. Understanding how to effectively integrate HubSpot with other platforms also provides context for evaluating integration expertise.
Conclusion: Strategic Investment in HubSpot Excellence
The decision to hire a HubSpot developer represents more than filling a technical gap—it’s a strategic investment in operational excellence, competitive differentiation, and scalable growth infrastructure. Organizations that treat HubSpot as a platform to be architected rather than a product to be configured unlock exponential value from their technology investments.
Key takeaways for decision-makers:
When to hire: The inflection point arrives when workarounds accumulate, data silos fragment operations, customer experience requirements exceed standard capabilities, or business model complexity demands custom architecture. These signals indicate the business has outgrown out-of-the-box HubSpot and requires specialized development expertise.
Why it matters: Custom HubSpot development eliminates data silos, automates complex processes, delivers superior customer experiences, and future-proofs the technology stack. The ROI manifests through operational efficiency gains, improved data quality, increased conversion rates, and strategic agility that compounds over time.
How to choose: Select partners based on technical proficiency across HubSpot’s ecosystem, business outcome orientation, project management maturity, and cultural alignment. Rigorous vetting—portfolio analysis, reference checks, technical assessments, and discovery projects—reduces implementation risk and ensures successful outcomes.
The alternative—continuing with platform limitations, building fragile workarounds, or accepting operational inefficiency—creates technical debt that becomes increasingly expensive to resolve. Each quarter of delayed investment compounds the challenge of eventually addressing architectural deficiencies.
For organizations comparing platform options, exploring HubSpot versus alternative CMS platforms provides valuable context for long-term strategic decisions.
Ready to Unlock HubSpot’s Full Potential?
A2Z Dev Center specializes in transforming HubSpot from a marketing automation platform into a comprehensive revenue operating system. Our team of certified HubSpot developers brings deep technical expertise in custom CRM architecture, advanced API integrations, and scalable CMS development.
Our comprehensive services include:
- Technical audits identifying optimization opportunities and architectural gaps
- Custom object design and implementation for complex business models
- Enterprise API integrations with middleware, error handling, and security best practices
- Modular CMS frameworks supporting sophisticated personalization and performance optimization
- Ongoing support from dedicated developers who understand your business context
Schedule a HubSpot Development Consultation | Explore Our HubSpot Services
Transform HubSpot into the competitive advantage your business deserves.
Frequently Asked Questions
Ready to Get Started?
Your Details will be Kept confidential. Required fields are marked *


